Novel Bat Algorithm Strategy for Photovoltaic Systems under Dynamic Partial Shading Scenarios
Abstract
This project introduces MPPT based Bat algorithm for PV systems. Solar systems contain several local peaks LP and one global peak GP. The use of the bat algorithm can overcome the problems faced when the MPPT doesn’t follow the global peak (GP) under partial shading conditions. A new approach is taken into consideration to reduce the convergence time and improve the chance of capturing the GP. The results obtained with the modified bat algorithm (MBA) show good performance compared to the particle swarm optimization (PSO) technique and grey wolf optimization (GWO) technique.
Code Description & Execution of Novel Bat Algorithm Strategy for Photovoltaic Systems under Dynamic Partial Shading Scenarios
Algorithm Description
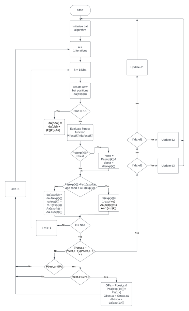
The algorithm used is the bat algorithm for PV systems. In the modified bat algorithm (MBA), bats get their initial values from the duty ratio calculated. One-by-one bat values are used to get the corresponding fitness value of each bat (Po). The highest power generated is determined by the best bat’s performance (Pbest). The duty ratio at the Pbest is indicated using ‘best’. The velocity for each bat at the iteration number ‘a’, Va, and the new position ‘da’ of bats can be obtained from,
                             Fa = Fmin + (Fmax – Fmin) (Beta)
                             Va = wVa + (dbest – da-1) Fa
                              da = da-1 + Va
    where,
                 Beta is a random value between [0,1]
                 w is called the inertia weight factor which limits the speed of the bats  (w=0.5)
The new position of the bat gets updated using a random walk,
                             da(new) = da(old) + (E)(O)(Aa)   Â
                       where E is a random value between [-1,1]
                 O is a positive constant that is set to 0.05   Â
                 Aa is the loudness of each bat at iteration ‘a’
The rate of pulse transmission ‘r’ behaves opposite to the loudness (Aa). The rate of pulse transmission ‘r’ increases when bats approach their prey. The value starts from r0=0. With this logic, the value of these two parameters should be controlled during the iterations of the BA as shown below
                            Aa = (α)Aa-1
                             ra = r0 ( 1 – exp(-γa))
                           where, α = γ = 0.9
These values will be used to update the best GP and the best LP values of each bat with the following logic
                          For k = 1:n, if   Pa > Pbest  then Pbest = Pa exp(k)  and dbest = da exp(k)
                                      which can then update the GP
MODEL DESCRIPTION of FULL BRIDGE LLC-CONVERTER USING PWM MODULATION​
The Simulink file is a .slx file that represents the Simulink model. It contains blocks of components and devices.
Steps to Execute the Code
- Download the zip file of this project and unzip it.
Open Matlab and click on the ‘browse for folder’ icon as shown below.
        3. A pop-up window appears from which we can select the folder
4. Double-click the .slx file in the current folder
5. Run the Simulink model as shown below
Results of Novel Bat Algorithm Strategy for Photovoltaic Systems under Dynamic Partial Shading Scenarios:
Fig 1: Grid voltage
Fig 2: Grid current
Fig 3: Bat converter voltage
Fig 4: 3-phase Grid power
Fig 5: PV panel power
Fig 6: Bat converter current
Issues Faced
- All the necessary toolboxes required for the project file to Run should be installed in Matlab. If not errors can occur in the diagnostics box.
- Connections to the blocks should be properly done.
- Parameter values to the Simulink blocks should be given correctly.
Reference:
Contact details:
All the required data has been provided over here. Please feel free to contact me for model weights and if you face any issues.